Ingeniería mecánica y eléctrica

Ingeniería mecánica

Ingeniería y diseño mecánico asistido por ordenador (CAD) utilizando la solución de software SOLIDWORKS aplicada a los campos de la fabricación de utillajes, puestos manuales, máquinas semiautomáticas y automáticas, cumpliendo con las exigencias del cliente y de la industria actual.

Ingeniería eléctrica

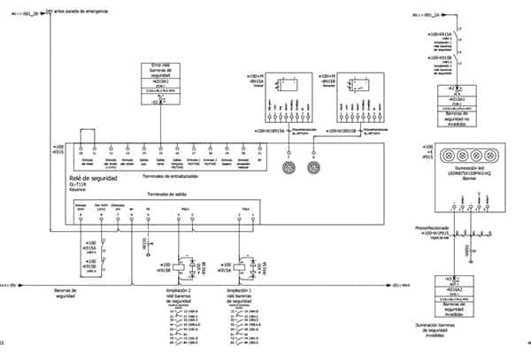
Ingeniería y diseño eléctrico asistido por ordenador (ECAD) utilizando la solución de software EPLAN aplicada a los campos de la fabricación de armarios eléctricos y máquinas, cumpliendo con las exigencias del cliente y de la industria actual a nivel de buses de  campo, manipulación, robótica, inspección visual, identificación, etc.

¿Tienes algún proyecto de ingeniería?.
Contacta con nosotros y te ayudaremos a desarrollarlo.

    *Campos obligatorios

    INFORMACIÓN BÁSICA SOBRE PROTECCIÓN DE DATOS

    Responsable: Aitec Soluciones Servicios y Sistemas, S.L

    Finalidad principal: Gestionar la potencial relación comercial/profesional.

    Derechos: Atender las consultas y remitir la información que nos solicita.

    Responsable: Acceso, rectificación, supresión y portabilidad de sus datos, de limitación y oposición a su tratamiento, así como a no ser objeto de decisiones basadas únicamente en el tratamiento automatizado de sus datos, cuando procedan.

    Información adicional: Puede consultar la información adicional y detallada sobre nuestra política de privacidad
    política de privadidad


    Nuestros clientes son nuestra mejor referencia.